Shell入门:掌握Linux,OS X,Unix的Shell环境
在Linux或类Unix系统中,每个用户和进程都运行在一个特定环境中。这个环境包含了变量、设置、别名、函数以及更多的东西。下面是对Shell环境下一些常用命令的简单介绍,包括每个命令如何使用的例子,以及在命令行下设定你自己的环境来提高效率。

找出你当前的shell
在终端应用中输入下面命令中的任意一个:
ps $$ ps -p $$
或者
echo "$0"
输出范例:
图1:找出当前的shell
找出所有已安装的shell
找到已安装shell的完整路径:
type -a zsh type -a ksh type -a sh type -a bash
输出范例:
图2:找出shell的路径
文件/etc/shells里包含了系统所支持的shell列表。每一行代表一个shell,是相对根目录的完整路径。用这个cat命令来查看这些数据:
cat /etc/shells
输出范例:
# List of acceptable shells for chpass(1). # Ftpd will not allow users to connect who are not using # one of these shells. /bin/bash /bin/csh /bin/ksh /bin/sh /bin/tcsh /bin/zsh /usr/local/bin/fish
临时改变当前shell
只需要输入shell的名字。在下面的例子里,我从bash切换到了zsh:
zsh
这只是临时改变了系统shell。也叫做子shell。要从子/临时shell退出,输入下面的命令或者按下CTRL-D:
exit
找出子shell的层级或临时shell的嵌套层级
每个bash实例启动后,变量$SHLVL的值都会加一。输入下面的命令:
echo "$SHLVL"
示例输出:
图3:Bash shell嵌套层级(子shell数目)
通过chsh命令永久变更系统shell
想要把当前系统shell从bash永久换成zsh?试试这个:
chsh -s /bin/zsh
想把其他用户的shell从bash永久换成ksh?试试这个:
sudo chsh -s /bin/ksh userNameHere
查看当前的环境变量
你需要用到:
env env | more env | less env | grep 'NAME'
示例输出:
TERM_PROGRAM=Apple_Terminal SHELL=/bin/bash TERM=xterm-256color TMPDIR=/var/folders/6x/45252d6j1lqbtyy_xt62h40c0000gn/T/ Apple_PubSub_Socket_Render=/tmp/launch-djaOJg/Render TERM_PROGRAM_VERSION=326 TERM_SESSION_ID=16F470E3-501C-498E-B315-D70E538DA825 USER=vivek SSH_AUTH_SOCK=/tmp/launch-uQGJ2h/Listeners __CF_USER_TEXT_ENCODING=0x1F5:0:0 PATH=/usr/bin:/bin:/usr/sbin:/sbin:/usr/local/bin:/opt/X11/bin:/usr/local/go/bin:/usr/local/sbin/modemZapp:/Users/vivek/google-cloud-sdk/bin __CHECKFIX1436934=1 PWD=/Users/vivek SHLVL=2 HOME=/Users/vivek LOGNAME=vivek LC_CTYPE=UTF-8 DISPLAY=/tmp/launch-6hNAhh/org.macosforge.xquartz:0 _=/usr/bin/env OLDPWD=/Users/vivek
下面是bash shell里一些常见变量的列表:

图4:常见bash环境变量
注意:下面这些环境变量没事不要乱改。很可能会造成不稳定的shell会话:
SHELL
UID
RANDOM
PWD
PPID
SSHAUTHSOCK
USER
HOME
LINENO
显示环境变量的值
使用下面任意一条命令显示环境变量HOME的值:
## 使用printenv ## printenv HOME ## 或者用echo ## echo "$HOME" # 考虑到可移植性,也可以用printf ## printf "%s\n" "$HOME"
示例输出:
/home/vivek
增加或设定一个新环境变量
下面是bash,zsh,sh和ksh的语法:
## 语法 ## VAR=value FOO=bar ## 设定vim为默认文本编辑器 ## EDITOR=vim export $EDITOR ## 考虑安全性,设定默认shell连接超时时间 ## TMOUT=300 export TMOUT ## 你可以直接使用export命令设定命令的搜素路径 ## export PATH=$PATH:$HOME/bin:/usr/local/bin:/path/to/mycoolapps
然后,使用printenv或者echo或printf命令查看环境变量PATH,EDITOR,和TMOUT的值:
printenv PATH echo "$EDITOR" printf "%s\n" $TMOUT
怎么修改一个现有的环境变量?
下面是语法:
export VAR=value ## 或者 ## VAR=value export $VAR ## 把默认文本编辑器从vim改为emacs ## echo "$EDITOR" ## <--- 屏幕输出vim EDITOR=emacs ## <--- 修改 export $EDITOR ## <--- 让修改在其他会话生效 echo "$EDITOR" ## <--- 屏幕输出emacs
tcsh shell下增加和修改变量的语法是下面这样的:
## 语法 setenv var value printenv var ## 设置变量foo的值为bar ## setenv foo bar echo "$foo" printenv foo ## 设置变量PATH ## setenv PATH $PATH\:$HOME/bin echo "$PATH" ## 设置变量PAGER ## setenv PAGER most printf "%s\n" $PAGER
找出bash shell的配置文件
用下面的命令列出bash shell的文件:
ls -l ~/.bash* ~/.profile /etc/bash* /etc/profile
示例输出:
图5:列出bash的所有配置文件
要查看所有的bash配置文件,输入:
less ~/.bash* ~/.profile /etc/bash* /etc/profile
可以使用文字编辑器比如vim或emacs来一个一个编辑bash配置文件:
vim ~/.bashrc
编辑/etc/目录下的文件,输入:
## 首先是备份,以防万一 sudo cp -v /etc/bashrc /etc/bashrc.bak.22_jan_15 ######################################################################## ## 然后,随心所欲随便改吧,好好玩玩shell环境或者提高一下效率:) ## ######################################################################## sudo vim /etc/bashrc
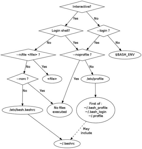
被Bash shell初始化过程中应用的文件搞糊涂了吗?
下面的"bash初始化文件"流程图应该有些帮助:

根据账户设定的默认shell,你的用户配置或系统配置可能是下面其中一种:
找出zsh shell配置文件
zsh的wiki中建议用下面的命令:
strings =zsh | grep zshrc
示例输出:
/etc/zshrc .zshrc
输入下面的命令列出你的zsh shell文件:
ls -l /etc/zsh/* /etc/profile ~/.z*
查看所有zsh配置文件:
less /etc/zsh/* /etc/profile ~/.z*
找出ksh shell配置文件
- 查看~/.profile或者/etc/profile文件。
找出tcsh shell配置文件
- C shell查看~/.login,~/.cshrc文件。
- TC shell查看~/.tcshrc和~/.cshrc文件。
我可以写个类似这样每次登录时都自动执行的脚本吗?
是的,把你的命令或别名或其他设定添加到~/.bashrc(bash shell)或者~/.profile(sh/ksh/bash)或者~/.login(csh/tcsh)文件中。
我可以写个类似这样每次登出都自动执行的脚本吗?
是的,把你的命令或别名或其他设定添加到~/.bash_logout(bash)或者~/.logout(csh/tcsh)文件。
history:获取关于shell会话的更多信息
输入history命令来查看本次会话的历史:
history
示例输出:
9 ls 10 vi advanced-cache.php 11 cd .. 12 ls 13 w 14 cd .. 15 ls 16 pwd 17 ls .... .. ... 91 hddtemp /dev/sda 92 yum install hddtemp 93 hddtemp /dev/sda 94 hddtemp /dev/sg0 95 hddtemp /dev/sg1 96 smartctl -d ata -A /dev/sda | grep -i temperature 97 smartctl -d ata -A /dev/sg1 | grep -i temperature 98 smartctl -A /dev/sg1 | grep -i temperature 99 sensors
输入history 20来查看命令历史的后20条:
history 20
示例输出:
图6:在bash shell中使用history命令查看会话历史
你可以重复使用之前的命令。简单地按下[上]或[下]方向键就可以查看之前的命令。在shell提示符下按下[CTRL-R]可以向后搜索历史缓存或文件来查找命令。重复最后一次命令,只需要在shell提示符下输入!!就好了:
ls -l /foo/bar !!
在以上的历史记录中找到命令#93 (hddtemp /dev/sda),输入:
!93
使用sudo或su改变用户
下面是语法:
su userName ## 登录为tom用户 ## su tom ## 为用户tom打开一个新的shell会话 ## su tom ## 登录为root用户 ## su - ## sudo命令语法(必须在系统中配置有这个命令) ## sudo -s sudo tom
看看帖子"Linux下使用其他用户身份运行命令"更多地了解sudo,su和runuser命令。
shell别名
别名仅仅是命令的一个快捷方式。
列出所有的别名
输入下面的命令:
alias
示例输出:
alias ..='cd ..' alias ...='cd ../../../' alias ....='cd ../../../../' alias .....='cd ../../../../' alias .4='cd ../../../../' alias .5='cd ../../../../..' alias bc='bc -l' alias cd..='cd ..' alias chgrp='chgrp --preserve-root' alias chmod='chmod --preserve-root' alias chown='chown --preserve-root' alias cp='cp -i' alias dnstop='dnstop -l 5 eth1' alias egrep='egrep --color=auto' alias ethtool='ethtool eth1'
设定一个别名
bash/zsh语法:
alias c='clear' alias down='sudo /sbin/shutdown -h now'
对于命令clear可以输入c别名,这样我们就可以输入c代替clear命令来清空屏幕:
c
或者输入down来关闭基于Linux的服务器:
down
你可以设定任意多的别名。看下"Linux/Unix/Mac OS X系统中的30个方便的bash shell别名"了解在类Unix系统中别名的实际应用。
shell函数
Bash/ksh/zsh函数允许你更进一步地配置shell环境。在这个例子中,我写了一个简单的名叫memcpu()的bash函数,用来显示前10个最占用CPU和内存的进程:
memcpu() { echo "*** Top 10 cpu eating process ***"; ps auxf | sort -nr -k 3 | head -10;
echo "*** Top 10 memory eating process ***"; ps auxf | sort -nr -k 4 | head -10; }
输入memcpu就可以在屏幕上看到下面的信息:
memcpu *** Top 10 cpu eating process *** nginx 39559 13.0 0.2 264020 35168 ? S 04:26 0:00 \_ /usr/bin/php-cgi nginx 39545 6.6 0.1 216484 13088 ? S 04:25 0:04 \_ /usr/bin/php-cgi nginx 39471 6.2 0.6 273352 81704 ? S 04:22 0:17 \_ /usr/bin/php-cgi nginx 39544 5.7 0.1 216484 13084 ? S 04:25 0:03 \_ /usr/bin/php-cgi nginx 39540 5.5 0.1 221260 19296 ? S 04:25 0:04 \_ /usr/bin/php-cgi nginx 39542 5.4 0.1 216484 13152 ? S 04:25 0:04 \_ /usr/bin/php-cgi nixcraft 39543 5.3 0.1 216484 14096 ? S 04:25 0:04 \_ /usr/bin/php-cgi nixcraft 39538 5.2 0.1 221248 18608 ? S 04:25 0:04 \_ /usr/bin/php-cgi nixcraft 39539 5.0 0.1 216484 16272 ? S 04:25 0:04 \_ /usr/bin/php-cgi nixcraft 39541 4.8 0.1 216484 14860 ? S 04:25 0:04 \_ /usr/bin/php-cgi *** Top 10 memory eating process *** 498 63859 0.5 4.0 2429652 488084 ? Ssl 2014 177:41 memcached -d -p 11211 -u memcached -m 2048 -c 18288 -P /var/run/memcached/memcached.pid -l 10.10.29.68 -L mysql 64221 4.2 3.4 4653600 419868 ? Sl 2014 1360:40 \_ /usr/libexec/mysqld --basedir=/usr --datadir=/var/lib/mysql --user=mysql --log-error=/var/log/mysqld.log --open-files-limit=65535 --pid-file=/var/run/mysqld/mysqld.pid --socket=/var/lib/mysql/mysql.sock nixcraft 39418 0.4 1.1 295312 138624 ? S 04:17 0:02 | \_ /usr/bin/php-cgi nixcraft 39419 0.5 0.9 290284 113036 ? S 04:18 0:02 | \_ /usr/bin/php-cgi nixcraft 39464 0.7 0.8 294356 99200 ? S 04:20 0:02 | \_ /usr/bin/php-cgi nixcraft 39469 0.3 0.7 288400 91256 ? S 04:20 0:01 | \_ /usr/bin/php-cgi nixcraft 39471 6.2 0.6 273352 81704 ? S 04:22 0:17 \_ /usr/bin/php-cgi vivek 39261 2.2 0.6 253172 82812 ? S 04:05 0:28 \_ /usr/bin/php-cgi squid 9995 0.0 0.5 175152 72396 ? S 2014 27:00 \_ (squid) -f /etc/squid/squid.conf cybercit 3922 0.0 0.4 303380 56304 ? S Jan10 0:13 | \_ /usr/bin/php-cgi
看下"如何编写和应用shell函数"了解更多信息。
综合一下:定制你自己的Linux或Unix bash shell工作环境
现在,你将使用bash shell配置自己的环境。我只介绍bash。但是理论上zsh,ksh和其他常用shell都差不多。让我们看看如何调整shell来适合我作为系统管理员的需求。编辑你的~/.bashrc文件来附加设定。下面是一些常用的配置选项。
#1: 设定bash路径和环境变量
# 设定路径 ## export PATH=$PATH:/usr/local/bin:/home/vivek/bin:/opt/firefox/bin:/opt/oraapp/bin # 为cd命令设定路径 export CDPATH=.:$HOME:/var/www
使用less或more命令作为翻页器:
export PAGER=less
设定vim作为默认文本编辑器:
export EDITOR=vim export VISUAL=vim export SVN_EDITOR="$VISUAL"
设定Oracle数据库特别要求的参数:
export ORACLE_HOME=/usr/lib/oracle/xe/app/oracle/product/10.2.0/server export ORACLE_SID=XE export NLS_LANG=$($ORACLE_HOME/bin/nls_lang.sh)
设定JAVA_HOME和其他java路径,比如java版本:
export JAVA_HOME=/usr/lib/jvm/java-6-sun/jre # 把ORACLE和JAVA加入到PATH里 export PATH=$PATH:$ORACLE_HOME/bin:$JAVA_HOME/bin
使用密钥实现免密码登录让ssh远程登录更安全:
# 再也不用输密码了
/usr/bin/keychain $HOME/.ssh/id_rsa
source $HOME/.keychain/$HOSTNAME-sh
最后,打开bash命令补齐
source /etc/bash_completion
#2: 设定bash命令提示符
PS1='{\u@\h:\w }\$ '
#3: 设定默认文件权限
## 设定默认权限为644 ## umask 022
#4: 调整shell命令历史设定
# 不往命令历史里写入相同的行 HISTCONTROL=ignoreboth # 忽略这些命令 HISTIGNORE="reboot:shutdown *:ls:pwd:exit:mount:man *:history" # 通过HISTSIZE和HISTFILESIZE设定命令历史的长度 export HISTSIZE=10000 export HISTFILESIZE=10000 # 为命令历史文件增加时间戳 export HISTTIMEFORMAT="%F %T " # 附加到命令历史文件,而不是覆盖 shopt -s histappend
#5: 设定shell会话的时区
## 为我自己的shell会话设定IST(印度标准时间) ## TZ=Asia/Kolkata
#6: 设定shell行编辑接口
## 使用vi风格的行编辑接口,替代bash默认的emacs模式 ## set -o vi
#7: 设定自己喜好的别名
## 增加一些保护 ## alias rm='rm -i' alias cp='cp -i' alias mv='mv -i' ## Memcached ## alias mcdstats='/usr/bin/memcached-tool 10.10.29.68:11211 stats' alias mcdshow='/usr/bin/memcached-tool 10.10.29.68:11211 display' alias mcdflush='echo "flush_all" | nc 10.10.29.68 11211' ## 默认命令参数 ## alias vi='vim' alias grep='grep --color=auto' alias egrep='egrep --color=auto' alias fgrep='fgrep --color=auto' alias bc='bc -l' alias wget='wget -c' alias chown='chown --preserve-root' alias chmod='chmod --preserve-root' alias chgrp='chgrp --preserve-root' alias rm='rm -I --preserve-root' alias ln='ln -i'
下面是一些额外的OS X Unix bash shell别名:
# 从bash打开桌面应用 alias preview="open -a '$PREVIEW'" alias safari="open -a safari" alias firefox="open -a firefox" alias chrome="open -a google\ chrome" alias f='open -a Finder ' # 清理那些.DS_Store文件 alias dsclean='find . -type f -name .DS_Store -delete'
#8: 寡人好色
# 彩色的grep输出 alias grep='grep --color=auto' export GREP_COLOR='1;33' # 彩色的ls export LSCOLORS='Gxfxcxdxdxegedabagacad' # Gnu/linux的ls ls='ls --color=auto' # BSD/os x的ls命令 # alias ls='ls -G'
#9: 设定自己喜好的bash函数
# 在屏幕上显示10个最近的历史命令 function ht { history | awk '{a[$2]++}END{for(i in a){print a[i] " " i}}' | sort -rn | head } # host和ping命令的替代 # 接受http:// 或 https:// 或 ftps:// 名称用作域或主机名 _getdomainnameonly(){ local h="$1" local f="${h,,}" # remove protocol part of hostname f="${f#http://}" f="${f#https://}" f="${f#ftp://}" f="${f#scp://}" f="${f#scp://}" f="${f#sftp://}" # remove username and/or username:password part of hostname f="${f#*:*@}" f="${f#*@}" # remove all /foo/xyz.html* f=${f%%/*} # show domain name only echo "$f" } ping(){ local array=( $@ ) # get all args in an array local len=${#array[@]} # find the length of an array local host=${array[$len-1]} # get the last arg local args=${array[@]:0:$len-1} # get all args before the last arg in $@ in an array local _ping="/bin/ping" local c=$(_getdomainnameonly "$host") [ "$t" != "$c" ] && echo "Sending ICMP ECHO_REQUEST to \"$c\"..." # pass args and host $_ping $args $c } host(){ local array=( $@ ) local len=${#array[@]} local host=${array[$len-1]} local args=${array[@]:0:$len-1} local _host="/usr/bin/host" local c=$(_getdomainnameonly "$host") [ "$t" != "$c" ] && echo "Performing DNS lookups for \"$c\"..." $_host $args $c }
#10: 通过shell shopt命令设定bash shell行为
最后,你可以使用set和shopt命令调整bash shell环境:
# 目录拼写纠正 shopt -q -s cdspell # 保证每次终端窗口改变大小后会更新显示 shopt -q -s checkwinsize # 打开高级模式匹配功能 shopt -q -s extglob # 退出时附加命令历史而不是覆盖 shopt -s histappend # 在命令历史使用多行 shopt -q -s cmdhist # 在后台任务结束时立刻通知 set -o notify # 禁用[CTRL-D]来结束shell set -o ignoreeof
总结
这个帖子不难理解。它简短地将如何定制用户环境从头介绍了一下。要深入了解bash/ksh/zsh/csh/tcsh/的能力,我建议你用下面的命令阅读man文档:
man bash man zsh man tcsh man ksh
这篇文章由Aadrika T. J.贡献;由admin编辑并增加了额外内容。你也可以为nixCraft做出贡献。
via: http://www.cyberciti.biz/howto/shell-primer-configuring-your-linux-unix-osx-environment/





评论